Attached is a User Guide to reference for eDealer issues/questions that may arise
TO LOGIN, THEY MUST USE POL CREDENTIALS
https://paccarnet.sharepoint.com/sitepages/dannouncementdetail.aspx?ctx=eyJ3ZWJVcmwiOiJodHRwczovL3BhY2Nhcm5ldC5zaGFyZXBvaW50LmNvbS9zaXRlcy9hdXRob3JwYXJ0cyIsImxpc3RJZCI6IjQ4ZTRhZWRhLTkzZmQtNDA3My05MWU5LTJjYzY5ODg3NjY0MSIsImxvY2FsZVRhZyI6IjcyM2QyMTVmLTFmOGEtNGE5My1iMTYyLWZkNjgwMmU3NDljZiJ9&l1=UGFydHM=
eDealer Introduction
eDealer is a Salesforce-based platform, developed by PACCAR Parts Division (PPD), to provide a consolidated front-end to 25+ different PACCAR applications which can be accessed by single sign-on and a one stop shop accessing important information for PACCAR dealerships and TRP Retailers.
The goal of eDealer application is to improve the overall dealer’s user experience when interacting with PACCAR Parts by consolidating where dealers can go to find important information in one place.
https://tcs365.paccar.com
eDealer Basics
eDealer- How to Log In
Open any of the browser below:
Chrome Latest Release (Recommended) Mozilla Firefox Latest Release (Recommended) Internet Explorer Latest Release (IE) Microsoft Edge
| 
|
Go to URL: https://tcs365.paccar.com
|
|
Enter in your user name and password credentials
For inquiries about your credentials, contact: Dealer Administrative / Dealer Service Group (DSG) | 
|
Click on the eDealer Tile to enter into eDealer Portal from TCS365 home screen.
|
|
General Navigation
When you log in, the Dashboard is displayed and there is a navigation bar to the left as shown below:

To access MDI specific data, you will need to click on the appropriate topic underneath the Managed Dealer Inventory header (circled in green above). Note: To review KPIs, the user will need to click on the header “Managed Dealer Inventory”.
Other navigation tips include:
Functionality | Icon | Description |
Opening/ Closing the Navigation bar | 

| Click the red carrot symbol to collapse or open the navigation bar. |
Shopping Cart | 
| This icon will bring you to your shopping cart for review. |
Main Search Bar | 
| This functionality enables you to search by Part Availability, Order Tracking, Managed Dealer Inventory, Competitive Sales Request, Claims and Returns |
Profile | 
| This will enable you to update your profile, settings, account information, account management, message, contact support, or log out of the application. |
Dealer Location Drop Down Menu | 
| This dropdown menu will display all of the locations associated with your profile. |
Dashboard Icon | 
| This will display the Orders Dashboard |
Managed Dealer Inventory Icon | 
| This will display the Managed Dealer Inventory Key Performance Indicator (KPI) dashboard. Underneath this icon you will find the other areas of eDealer that relate to MDI. |
Orders Dashboard
When you log in to eDealer, your landing page is the Orders Dashboard.

Orders Dashboard: Basic Functionality
Functionality | Icon | Description |
Information icon | 
| When you hover the mouse pointer on the information icon there would be instructions displayed on the message |
Dashboard Key Performance Indicators (KPIs) Definitions
KPI Category | KPI Value | Definition | Report Time Interval Options | Metric UoM | Available Filters | Frequency of Update |
Active Orders | All Orders | Sum of all the active orders which include Emergency, Truck down, Stock, DSP orders which have an order status as backorder, allocated, pick ticket printed, pick verified, pack slip printed and ship verified | Day, Week, Month, Quarter, 1Year (Date Rolling) | No of orders | All Orders Truck Down orders Emergency orders Stock orders
| Daily |
| Truck Down | Sum of all Truck down orders which have an order status as backorder, allocated, pick ticket printed, pick verified, pack slip printed and ship verified | Day, Week, Month, Quarter, 1Year (Date Rolling) | Quantity | N/A | Daily |
| Emergency | Sum of all Emergency orders which have an order status as backorder, allocated, pick ticket printed, pick verified, pack slip printed and ship verified | Day, Week, Month, Quarter, 1Year (Date Rolling) | Quantity | N/A | Daily |
| Stock | Sum of all Stock orders which have an order status as backorder, allocated, pick ticket printed, pick verified, pack slip printed and ship verified | Day, Week, Month, Quarter, 1Year (Date Rolling) | Quantity | N/A | Daily |
Back Orders | # Orders | Sum of all order types which has the order status of back order | Day, Week, Month, Quarter, 1Year (Date Rolling)
| Quantity | N/A in this release but will be added in future release | Daily |
Closed Orders | # All Orders | Sum of all order types which has the order status of cancelled or invoiced orders | Day, Week, Month, Quarter, 1Year (Date Rolling) | Quantity | All Orders Cancelled Invoiced
| Daily |
| Cancelled | Sum of all Cancelled order types | Day, Week, Month, Quarter, 1Year (Date Rolling) | Quantity |
| Daily |
| Invoiced | Sum of all Invoiced order types | Day, Week, Month, Quarter, 1Year (Date Rolling) | Quantity |
| Daily |
Order Summary | # Parts Ordered (Open/Actual order switch on) | Sum of all the “open” orders which do not have the order status as cancelled or invoiced. | Day, Week, Month, Quarter, 1Year (To date) | Quantity | | Daily |
| # Parts Ordered (Open/Actual order switch off) | Sum of all the “actual” orders types | Day, Week, Month, Quarter, 1Year (To date) | Quantity | |
|
| Ordered Parts Value (Open/Actual order switch on) | Total value of all the parts ordered as part of orders which are not invoiced or shipped | Day, Week, Month, Quarter, 1Year (To date) | Dollar | | Daily |
| Ordered Parts Value (Open/Actual order switch off) | Total value of all the actual parts ordered | Day, Week, Month, Quarter, 1Year (To date) | Dollar | |
|
| Percent Change: # Parts Ordered (Open/Actual order switch on) | Percent increase or decrease in parts ordered as part of open orders - comparing present data vs previous Day / Week / Month / Quarter | Day, Week, Month, Quarter, 1Year | Percent | | Daily |
| | | Day, Week, Month, Quarter, 1Year
| | |
|
| Percent Change: $ Value of Parts Ordered (Open/Actual order switch on) | Percent increase or decrease in total value of parts ordered in open orders -- comparing present data vs previous Day / Week / Month / Quarter | Day, Week, Month, Quarter, 1Year | Percent | - Actual | Daily |
| Percent Change: $ Value of Parts Ordered (Open/Actual order switch off) | Percent increase or decrease in total value of actual parts ordered -- comparing present data vs previous Day / Week / Month / Quarter | Day, Week, Month, Quarter, 1Year | Percent | |
|
Freight Charges | Truck Down | Sum of all Freight charges for truck down orders in $ value | Day, Week, Month, Quarter, 1Year (Date Rolling) | Dollar | -TruckDown -Emergency -Other
| Daily |
Freight Charges | Emergency | Sum of all Freight charges for Emergency orders in $ value | Day, Week, Month, Quarter, 1Year (Date Rolling) | Dollar | -TruckDown -Emergency -Other
| Daily |
Freight Charges | Other | Sum of all Freight charges for other orders in $ value excluding Return orders | Day, Week, Month, Quarter, 1Year (Date Rolling) | Dollar | -TruckDown -Emergency -Other
| Daily |
MDI Key Performance Indicators
When you click on the Managed Dealer Inventory header, the KPI dashboard is displayed:

Key Performance Indicator: Basic Functionality
Functionality | Icon | Description |
Changing the timeframe for a specific KPI | 
| When applicable, you can select the timeframe for your analysis by looking for the available daily/weekly/monthly/quarterly/yearly indicators along the right hand side of the KPI tile. |
Changing the Velocity Code for a specific KPI | 
| When applicable, you can select the velocity code for your analysis by looking for the available velocity code indicators along the bottom of the KPI tile. |
Reviewing Engine specific parts | 
| When applicable, you can select to review engine parts only by clicking the toggle button shown in the upper right hand portion of the KPI tile. |
Selecting a specific month/quarter/year | 
| When applicable, you can select the timeframe for your analysis by looking for the available monthly/quarterly/yearly indicators along the right hand side of the KPI tile. Then, to more narrowly target the specific month/quarter/year, use the additional drop down option along the top of the KPI tile. |
Key Performance Indicator Definitions
KPI Category | KPI Value | Definition | Report Time Interval Options | Metric UoM | Available Filters | Frequency of Update |
Emergency Lines | % Emergency Lines | The sum of emergency ordered lines divided by the sum of total ordered lines. Shows a percent of total lines that were emergency. | Week, Month, Quarter, Year 1, Year 2 (Date Rolling) | Percent | n/a | Daily |
Cost of Sales | $ Value COGS | The total dollar value of parts sold at a dealer location. | Week, Month, Quarter, 1 Year (Date Rolling) | Dollar | n/a | Daily |
Cost of Sales | % Change | The percent increase or decrease in total dealer sales comparing present data with previous day/week/month/quarter/1 year | Day, Week, Month, Quarter, Year 1 (Date Rolling) | Percent Change | n/a | Daily |
Turns | Value of Turns | Inventory turnover, based off the total sales and average inventory over a given period. | Month, Year (To Date) | Quantity | n/a | Daily |
Return Compliance | # Suggested Returns | The number of parts suggested by MDI for return. | Month, Quarter, Year (To Date) | Quantity | n/a | Monthly |
Return Compliance | % Change (# suggested Returns) | The change over time in the number of parts suggested by MDI for return. | Month, Quarter, Year (To Date) | Percent | n/a | Monthly |
Return Compliance | $ Suggested Returns | The total dollar value of parts suggested by MDI for return. | Month, Quarter, Year (To Date) | Dollars | n/a | Monthly |
Return Compliance | % Change ($ Suggested Returns) | The change over time in the value of parts suggested for return by MDI. | Month, Quarter, Year (To Date) | Percent | n/a | Monthly |
Return Compliance | SUM of All Returns | The number of parts actually returned from an MDI suggestion. | Month, Quarter, Year (To Date) | Quantity | n/a | Monthly |
Return Compliance | % Change (SUM of All Returns) | The change over time in the number of parts returned from MDI suggestions. | Month, Quarter, Year (To Date) | Percent | n/a | Monthly |
Return Compliance | $ of Parts Returned | The total value of parts returned from MDI suggestions. | Month, Quarter, Year (To Date) | Dollars | n/a | Monthly |
Return Compliance | % Change ($ of Parts Returned) | The change over time in the value of parts returned from MDI suggestions. | Month, Quarter, Year (To Date) | Percent | n/a | Monthly |
Return Compliance | Suggested Compliance | The percentage of MDI suggested returns that are actually returned by the dealer. | Month, Quarter, Year (To Date) | Percent | n/a | Monthly |
Return Compliance | % Change (Suggested Compliance) | The change over time in the percentage of MDI suggested returns that are actually returned by the dealer. | Month, Quarter, Year (To Date) | Percent | n/a | Monthly |
Manual Lockdown | # of Total Number of Parts | The number of parts that have been manually set to non-stock for a dealer. | Today’s Date | Quantity | n/a | Daily |
Manual Lockdown | # Expiring in One Month | Total number parts that have been manually locked and are set to expire in the next month. | Today’s Date | Quantity | n/a | Daily |
Quarter to Date | Availability % | The number of available parts on a given day, compared to the number of stocking parts at a dealer location. | QTR to Date (To Date) | Percent | n/a | Daily |
Quarter to Date | Breadth % | The number of parts planned by MDI, compared to the total number of parts ordered at a dealer. | QTR to Date (To Date) | Percent | n/a | Daily |
Quarter to Date | Trending Tier | The tier level that would be earned based on the current quarter’s availability and planning breadth metrics at a dealer. | QTR to Date | Tier Category | n/a | Daily |
Quarter to Date | Current Tier | The tier level that is currently being used to decide the MDI benefits given to a dealer. Current tier is based on the previous full quarter’s metrics. | QTR to Date | Tier Category | n/a | Quarterly |
CNR/RSV Parts | # Parts | The total count of parts currently in a dealer’s inventory that are conditional and/or reserve. | n/a | Quantity | n/a | Daily |
Total Inventory (Engine) | $ Total Inventory | The total value of on hand inventory of engine parts currently at a given dealer location. | n/a | Dollars | | Daily |
Total Inventory (Non-Engine) | $ Total Inventory | The total value of on hand inventory of non-engine parts currently at a given dealer location. | n/a | Dollars | |
|
Master Inventory
When you click on the Master Inventory link on the left-hand menu, the Master Inventory page is displayed as below.

Master Inventory: Basic Functionality Available
Functionality | Icon | Description |
Search Bar | 
| Using this search bar will search your dealer inventory file. While only the first 1000 records of the DIF display in eDealer, when you search it queries the entire DIF. |
Part Number Detail - Pop Out | 
| By clicking on the part number itself, a quick pop-up window will display part number and details. |
Part Number Detail – New Window | 
| By clicking on the new window icon next to the part number, a new browser window will open and part number details will display. |
“Q” Quantity Breakdown | 
| This indicator when displayed offers the quantity breakdown options for a part which is also known as “volume discounts” |
“CNR” Conditional Restriction Indicator | 
| The “CNR” displays part availability information for parts on Conditional Restriction. |
“CSR” Competitive Sales Request | 
| Any part which has a CSR attached to it would be displayed by a CSR indicator |
“W” Special Indicator | 
| The “W” displays warehouse discount code. |
Number of Records on Page | 
| The default is to show 25 records per page, but you can adjust it to be 50 or 100 records depending on your preference. |
Page Count | 
| You may jump to a specific page in your display by clicking on this page count icon and selecting the page number from the list. |
Next/ Previous | 
| These buttons will navigate you one page ahead or behind your current page location. |
Master Inventory: How to Perform Critical Activities
How to Search for a Part in the Master Inventory Screen
Enter in at least three characters in the search bar. Press Enter on your keyboard or the magnifying glass to execute the search
| 
|
Review the results. To clear your search results, click the “X” within the search bar.
| 
|
How to review Part Number details
Click on the part number in the second column to review part number details in a pop – up window.
| 
|
OR click on the new window icon to open a new browser window.
| 
|
Suggested Order File
The first section below the Managed Dealer Inventory Header is the Suggested Order File (SOF) user interface. There are several screens available to the user within this section.
First, you can review your suggestions for PDC parts. Subsequently, you can click on the appropriate tabs to review suggestions for DSP Parts, Dual Channel Parts, and Non-PACCAR Parts.

SOF: Basic Functionality
Functionality | Icon | Description |
Change the number of rows on the screen | 
| You may adjust the number of records you see on screen by selecting 25, 50, or 100 from this drop down. |
Jump to a page | 
| You may skip to a particular page by using this drop-down option. |
Go to next or previous page | 
| These buttons will navigate you one page ahead or behind your current page location. |
Part Number Detail – New tab
| 
| By clicking on the new window icon next to the part number, a new browser tab will open and part number details will display. |
Part Number Detail - Pop Out | 
| By clicking on the part number, itself, a pop-up window will display part number details |
Review Estimated Price (Dual Channel Parts only) | 
| On the Dual Channel tab, you may toggle between the DSP and PDC pricing by using this drop-down option. |
“CNR” Conditional Restriction Indicator | 
| The “CNR” displays part availability information for parts on conditional restrictions. |
“Q” Quantity Breakdown | 
| This indicator when displayed offers the quantity breakdown options for a part which is also known as “volume discounts” |
“W” Special Indicator | 
| The “W” displays warehouse discount code. |
Suggested Order File: How to Perform Critical Activities
How to View Inventory and an Order - DSI Dealer Business System Users
Log into eDealer
|
|
Navigate to the Suggested Order File (SOF) screen using the navigation bar on the left-hand side.
| 
|
Review each tab of the SOF (PDC Parts, DSP Parts, Dual channel, Non-Paccar Parts). View quantities of parts using the Inventory column.
|

|
Master Inventory: How to Perform Critical Activities
Here is the link of the Master Inventory, the inventory is generated with the Dealer Inventory File (DIF) that we receive from your business system every day. The first 1000 inventory records would be displayed which has “Zero” inventory and has a Velocity code of A, B, C, D etc. The grid will display the part quantity on hand, minimum safety stock, est. pricing, specials (promos, quantity breakdowns etc.)

Log into eDealer
|
|
Navigate to the Master Inventory screen using the navigation bar on the left-hand side.
| 
|
Search by Part #/ Part Description
| 
|
View the inventory
|
|
eDealer – MDI Reporting :
Dealers will be able to self-serve 13 reports in the Dealer Report Center section of eDealer.

Basic Navigation
Click on any MDI report center
| 
|
|
|
Click on any option that you want to generate the report for
| 
|
|
|
Select various report filters for generating the report
| 
|
Click on Generate Report button to display the report on the screen
| 
|
|
|
Click on Download button to download the generated report in Excel sheet format
| 
|
Report Definitions
Priority | Report Title | Report Definition | Importance/Relevance | Recommended Review Frequency |
1 | Quarter – to – Date | Report given to dealers to show what tier level you are trending at for the current quarter (i.e., likely to receive next quarter), your availability and planning breadth levels for the current quarter, and the tier level that you achieved the previous quarter (current benefit level) | This shows dealers the benefits you are likely to receive at the end of the quarter based on current performance. As well as what benefits you are currently receiving based on previous quarter performance. | Minimum 1x Weekly |
2 | Zero On-Hand | Informs dealers of stocking (A/B/C/E/M) parts that currently have zero on hand. | Any time a stocking part has zero on hand, it is negatively affecting dealer’s availability and therefore your performance. | Minimum 1x Weekly |
3 | Not on File | Identifies parts that are required but not on file. | When parts are required but not on file, this negatively affects availability. | Minimum 1x Weekly |
4 | Manual Lockdown Report | Informs the dealer of currently locked down items that are about to be released from your manual parameter lock. | The purpose of this report is for the dealer to let your analyst know if you’d like to maintain the locked planning parameter or let the lock expire. | First week of Each Month |
5 | Global Report | Summarize a dealer’s performance for the past month. Includes the following metrics: recommended acceptance, availability, planning breadth, current benefits tier and turns. Also includes the percent of non-stocking parts with hits, percent of emergency and truck down orders, and inventory and COS for the month. | This reflects dealer’s performance in the network and for MDI. | First week of Each Month |
6 | CSL RSL Report | Shows what RSLs/CSLs a dealer is currently enrolled in, along with the enrollment date, expiration date, part detail. | Allows you to track the programs you are enrolled in since you get special return privileges on these programs | Monthly |
7 | ABC Criteria | Displays the planning criteria by velocity code for a dealer’s parts based on a SKU’s activity/demand. | Drives availability through a tailored inventory management approach. | Quarterly |
8 | MDI Stocking Template | Goes a step further than the ABC criteria and further segments each velocity code by supplier, stock class, and dealer net. | Drives availability through a tailored inventory management approach. | Quarterly |
9 | Supplier Cross Reference | Displays the setup criteria for dealer’s supplier codes. It includes supplier names, demand groups, planning switch, distribution channel, lead and transit time, minimum names, and what day(s) of the week we are suggested for each corresponding dealer supplier code. | For the planning parameters to be executed correctly, the supplier cross reference table for each dealer location needs to be up-to-date. | Quarterly |
10 | Returns Compliance | Compares how much a dealer has returned versus how much MDI suggested to return. | This report allows dealers (or dealer principles) to track how well the group is taking advantage of MDI’s return program/utilizing your return privileges. | As needed |
11 | MDI Excess | Shows on hand inventory considered to be excess based on past demand. | Excess inventory should be returned or scrapped to minimize obsolete inventory. | As needed |
12 | Back Order | This report provides order details to dealers on orders currently on backorder (not currently available from the PDC/not currently shipped from the supplier) | Dealers can track you backorders to possibly switch to emergency orders if you need the parts quickly. | As needed |
13 | Internal Transfer Report | Report used to build recommendations for inventory transfers between dealer locations within a group. The recommendation(s) will suggest moving obsolete inventory from one location to another location that has more sales activity. | Helps dealer locations within a group maximize your availability and available shelf space while reducing obsolete inventory. | As needed |
Appendix
MDI Acronyms
SKU- Stocking Keeping Unit
DFU- Demand Forecasting Unit
SPQ- Standard Package Quantity
CSL- Custom Stocking List
RSL- Recommended Stocking List
MSL- Mandatory Stocking List
RSV- Reserve
COND/CNR- Conditional Reserve
DOE- Dealer Order Entry
POL- Parts Online
SSCOV- Safety Stock Coverage
MINSS- Minimum Safety Stock
MDI- Managed Dealer Inventory
MPSCOVDUR- Minimum Manufacturing Production Scheduling Quantity (Also known as Buy Days)
COS- Cost of Sales
FR- Flexible Returns
PDC- Parts Distribution Center
DSP- Direct Ship Program
TRP- Trusted Reliable Proven
UOM- Unit of Measure
MOQ- Minimum Order Quantity
MPS- Materials Process Specification
DRP- Distributed Requirement Planning
MRP- Materials Requirement Planning
SSD- Superseded
NLS/NSP- No longer saleable / Non Stocking Part
RMA- Return Material Authorization
DCRM- Dealer Credits and Returns Management
DBS- Dealer Business System
FTP- File Transfer Protocol
ASI- American Software Inc.
ZZFROM- Toggle from Part Number
ZZTOG- Toggle to Part Number
OVS- Ordered Versus Suggested
OH- On hand
OO- On order
MIN and INC- Minimum and Incremental
MTD- Month to Date
MP- Manual Parameter
SI- Saleable Indicator
MFGLead Time- Manufacturing Lead Time
DMD- Demand
YTD- Year to Date
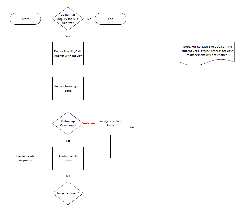
Contacting your MDI Analyst
For the first release of eDealer, dealers will continue to contact their assigned analysts using the existing process of e-mail/direct phone call. High level process flow documented below.
